| Sign In | Join Free | My tjskl.org.cn |
|
Brand Name : POWERINT
Model Number : TNY275PG
Certification : Original Factory Pack
Place of Origin : Philippines
MOQ : 20
Price : Negotiate
Payment Terms : T/T, Western Union,Paypal
Supply Ability : 20000
Delivery Time : 1
Packaging Details : please contact me for details
Features : Simple ON/OFF control, no loop compensation needed
Features2 : Selectable current limit through BP/M capacitor value
Features3 : Higher current limit extends peak power or, in open frame applications, maximum continuous power
Features4 : Lower current limit improves effi ciency in enclosed adapters/chargers
Features5 : Allows optimum TinySwitch-III choice by swapping devices with no other circuit redesign
Single Integrated Circuit Chip TNY275PG Energy Effi Cient Off Line Switcher
TNY274-280
TinySwitch-III Family
Energy-Effi cient, Off-Line Switcher With Enhanced Flexibility and Extended Power Range
Product Highlights
Lowest System Cost with Enhanced Flexibility
Simple ON/OFF control, no loop compensation needed
Selectable current limit through BP/M capacitor value
Higher current limit extends peak power or, in open frame applications, maximum continuous power
Lower current limit improves effi ciency in enclosed adapters/chargers
Allows optimum TinySwitch-III choice by swapping devices with no other circuit redesign
Tight I2 f parameter tolerance reduces system cost Maximizes
MOSFET and magnetics power delivery Minimizes max overload power, reducing cost of transformer, primary clamp & secondary components ON-time extension – extends low line regulation range/hold-up time to reduce input bulk capacitance
Self-biased: no bias winding or bias components
Frequency jittering reduces EMI fi lter costs
Pin-out simplifi es heatsinking to the PCB
SOURCE pins are electrically quiet for low EMI 
Enhanced Safety and Reliability Features
Accurate hysteretic thermal shutdown protection with automatic recovery eliminates need for manual reset
Improved auto-restart delivers <3% of maximum power in short circuit and open loop fault conditions
Output overvoltage shutdown with optional Zener
Line undervoltage detect threshold set using a single optional resistor
Very low component count enhances reliability and enables single-sided printed circuit board layout
High bandwidth provides fast turn on with no overshoot and excellent transient load response
Extended creepage between DRAIN and all other pins improves fi eld reliability

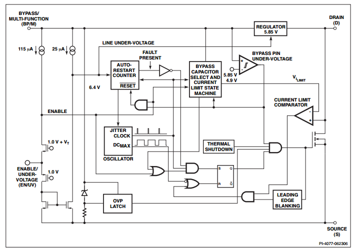
TinySwitch-III Functional Description
TinySwitch-III combines a high voltage power MOSFET switch with a power supply controller in one device. Unlike conventional PWM (pulse width modulator) controllers, it uses a simple ON/OFF control to regulate the output voltage.
The controller consists of an oscillator, enable circuit (sense and logic), current limit state machine, 5.85 V regulator, BYPASS/ MULTI-FUNCTION pin undervoltage, overvoltage circuit, and current limit selection circuitry, over-temperature protection, current limit circuit, leading edge blanking, and a 700 V power MOSFET. TinySwitch-III incorporates additional circuitry for line undervoltage sense, auto-restart, adaptive switching cycle ontime extension, and frequency jitter. Figure 2 shows the functional block diagram with the most important features.
|
|
Single Integrated Circuit Chip TNY275PG Energy Effi Cient Off Line Switcher Images |